SATURS
1. MĒRĶIS UN LIETOŠANAS JOMA
Nolikuma mērķis ir noteikt prasības un kārtību, kādā Speciālistu sertificēšanas centrs (SSC) organizē un veic metinātāju, lodētāju, metināšanas operatoru un lodēšanas operatoru kompetences novērtēšanu un sertificēšanu atbilstoši ISO/IEC 17024 prasībām.
Sertifikācijas procesā tiek piemēroti šādi standarti un normatīvie akti:
Standarti
- LVS EN ISO 9606-1…5 – metinātāju kvalifikācijas pārbaudes dažādām materiālu grupām,
- LVS EN ISO 14732 – metināšanas operatoru un iekārtu iestatītāju kvalifikācijas pārbaudes,
- LVS EN ISO 13585 – lodētāju un lodēšanas operatoru kvalifikācijas pārbaudes.
Eiropas Savienības tiesību akti
- Eiropas Parlamenta un Padomes Direktīva 2014/68/ES par spiedieniekārtām (PED), I pielikuma 3.1.2. punkts.
Nacionālie normatīvie akti
- Ministru kabineta 2006. gada 18. jūlija noteikumi Nr. 588 “Metālmateriālu metinātāju un defektoskopistu sertificēšanas kārtība reglamentētajā sfērā”
- Ministru kabineta 2016. gada 7. jūnija noteikumi Nr. 348 “Spiedieniekārtu un to kompleksu noteikumi”.
Sertificēšanas mērķis ir apliecināt, ka attiecīgais personāls spēj praktiski izpildīt metināšanas vai lodēšanas uzdevumus noteiktajā materiālu grupā, stāvoklī un biezumā, kā arī piemīt nepieciešamās teorētiskās zināšanas, lai nodrošinātu savienojuma drošību un kvalitāti atbilstoši normatīvo aktu un standartu prasībām. Kompetence tiek vērtēta, pārbaudot praktisko darba paraugu ar vizuālajām, NDT un/vai DT metodēm, un pozitīvs rezultāts apliecina, ka kandidāts ir sasniedzis noteiktās prasmes un zināšanu līmeni.
2. REGLAMENTĒTĀ UN NEREGLAMENTĒTĀ SFĒRA
Sertifikācijas process tiek piemērots gan reglamentētajā, gan nereglamentētajā sfērā.
Reglamentētā sfēra attiecas uz gadījumiem, kad personāla sertificēšanu nosaka Latvijas Republikas normatīvie akti:
- Ministru kabineta 2006. gada 18. jūlija noteikumi Nr. 588 “Metālmateriālu metinātāju un defektoskopistu sertificēšanas kārtība reglamentētajā sfērā”;
- Ministru kabineta 2016. gada 7. jūnija noteikumi Nr. 348 “Spiedieniekārtu un to kompleksu noteikumi”.
Šajos gadījumos kandidātam papildus jāiesniedz izglītības dokuments par profesionālās sagatavošanas kursu pabeigšanu vai cits normatīvajos aktos noteikts apliecinājums.
Nereglamentētā sfēra attiecas uz gadījumiem, kad normatīvie akti neparedz obligātu sertificēšanu. Sertifikācija šajā gadījumā tiek veikta, pamatojoties uz starptautiskajiem standartiem – LVS EN ISO 9606-1…5, LVS EN ISO 14732 un LVS EN 13585.
Nereglamentētajā sfērā izsniegtais sertifikāts ir starptautiski atzīts un nodrošina metinātāja vai lodētāja kompetences apliecināšanu arī ārpus Latvijas Republikas, ja to pieprasa darba devējs vai attiecīgās valsts normatīvais regulējums. Darbam citās Eiropas Savienības dalībvalstīs sertifikācijas piemērotību nosaka attiecīgās valsts regulatora vai paziņotās institūcijas prasības.
Sertifikācijas procesā var piedalīties personas, kas ir sasniegušas 18 gadu vecumu, ja tās tiek sertificētas reglamentētajā sfērā. Nereglamentētajā sfērā kandidātu vecuma ierobežojums nav noteikts starptautiskajos standartos, taču SSC piemēro minimālā vecuma prasību 18 gadi, lai nodrošinātu eksaminācijas un darba drošību.
3. NORMATĪVĀS ATSAUCES
| Standarti (attiecas uz visām sfērām) | |
| Standarts | Nosaukums |
| LVS EN ISO 9606-1:2018 | Metinātāju kvalifikācijas pārbaude. Kausēšanas metode. 1.daļa: Tēraudi (ISO 9606-1:2012, ieskaitot Cor 1:2012 un Cor 2:2013) |
| LVS EN ISO 9606-2:2006 L | Metinātāju kvalifikācijas pārbaude – Kausēšanas metināšana – 2.daļa: Alumīnijs un alumīnija sakausējumi |
| LVS EN ISO 9606-3:2006 L | Metinātāja atestācijas pārbaude. Kausēšanas metināšana. 3.daļa: Varš un vara sakausējumi |
| LVS EN ISO 9606-4:2006 L | Metinātāja atestācijas pārbaude. Kausēšanas metināšana. 4.daļa: Niķelis un niķeļa sakausējumi |
| LVS EN ISO 9606-5:2006 L | Metinātāja atestācijas pārbaude. Kausēšanas metināšana. 5.daļa: Titāns un titāna sakausējumi, cirkonijs un cirkonija sakausējumi |
| LVS EN ISO 14732:2025 | Metināšanas personāls. Metināšanas operatoru un metināšanas iekārtu iestatītāju kvalifikācijas pārbaude metālisku materiālu mehanizētai un automatizētai metināšanai (ISO 14732:2025) |
| LVS EN ISO 13585:2024 | Lodēšana. Lodētāju un lodēšanas operatoru kvalifikācijas pārbaude (ISO 13585:2021) |
| Normatīvie akti (attiecas uz reglamentēto sfēru): | |
| Ministru kabineta 2006. gada 18. jūlija noteikumi Nr. 588 | “Metālmateriālu metinātāju un defektoskopistu sertificēšanas kārtība reglamentētajā sfērā” |
| Ministru kabineta 2016. gada 7. jūnija noteikumi Nr. 348 | “Spiedieniekārtu un to kompleksu noteikumi”. |
| Eiropas Parlamenta un Padomes Direktīva 2014/68/ES (2014. gada 15. maijs ) | Par dalībvalstu tiesību aktu saskaņošanu attiecībā uz spiedieniekārtu pieejamību tirgū, I pielikuma 3.1.2.punkts |
4. SAĪSINĀJUMI
SSC – Speciālistu Sertificēšanas Centrs
WPS – Welding Procedure Specification (Metināšanas Procedūras Specifikācija)
KRG – Kvalitātes Rokasgrāmata
pWPS – Preliminary Welding Procedure Specification (Priekšlikuma metināšanas tehnoloģiskā karte)
DT – Destruktīvās pārbaudes (Destructive Testing)
NDT – Nedestruktīvās pārbaudes (Non-Destructive Testing)
RT – Radiogrāfija (Radiographic Testing)
UT – Ultraskaņa (Ultrasonic Testing)
PT – Penetrantu pārbaude (Liquid Penetrant Testing)
MT – Magnētisko daļiņu pārbaude (Magnetic Particle Testing)
EN ISO / LVS EN ISO – Eiropas vai Latvijas nacionālā standarta versija
MK noteikumi – Ministru kabineta noteikumi
5. ATBILDĪBA UN KOMPETENCES SADALĪJUMS
5.1. SSC
SSC ir atbildīgs par sertifikācijas shēmas organizēšanu un tās atbilstību ISO/IEC 17024 prasībām, starptautiskajiem standartiem un Latvijas normatīvajiem aktiem. SSC nodrošina neatkarību un neietekmējamību sertifikācijas procesā, piešķir tam nepieciešamos resursus un uztur sertificēto personu reģistru, kā arī visu ar sertifikāciju saistīto dokumentāciju.
5.2 Eksaminētāji/vērtētāji
Eksaminētāji vada eksaminācijas norisi, uzrauga praktiskās pārbaudes procesu un nodrošina, ka eksāmens notiek atbilstoši standartiem un šī nolikuma prasībām. Viņu uzdevums ir pārbaudīt kandidātu identitāti, marķēt paraugus, fiksēt eksaminācijas gaitu un sastādīt eksaminācijas protokolu. Eksaminētājiem jābūt kompetentiem konkrētajā metināšanas vai lodēšanas procesā un apmācītiem par sertifikācijas shēmas piemērošanu. Eksaminētājs nepiedalās gala lēmuma pieņemšanā.
Eksaminētāji vienlaikus pilda arī vērtētāju funkcijas. Pēc eksaminācijas paraugu izgatavošanas viņi nodrošina paraugu testēšanu laboratorijā, analizē vizuālās, nedestruktīvās un destruktīvās pārbaudes rezultātus, un apkopo iegūto informāciju. Eksaminētājs/vērtētājs sagatavo dokumentētu secinājumu par kandidāta atbilstību noteiktajām prasībām un iesniedz to SSC direktoram.
Eksaminētāja/vērtētāja loma neietver gala lēmuma pieņemšanu, kas ir atsevišķi nodalīta SSC direktoram.
Eksaminētājiem/vērtētājiem tiek piemēroti dokumentēti kompetences kritēriji, viņi regulāri tiek novērtēti un uztur kvalifikāciju; ja persona ir bijusi iesaistīta kandidāta apmācībā, tā nepiedalās šī kandidāta novērtēšanā vai sertifikācijas lēmuma pieņemšanā.
5.3 SSC direktors
SSC direktors ir atbildīgs par šīs sertifikācijas shēmas vispārējo vadību un nodrošina, ka sertifikācijas process tiek īstenots saskaņā ar piemērojamajiem standartiem un normatīvajiem aktiem. Direktors ieceļ eksaminētājus, vērtētājus un apelāciju komisijas locekļus, kā arī kā lēmuma pieņēmējs pieņem galīgos lēmumus par sertifikācijas piešķiršanu, uzturēšanu vai anulēšanu. SSC direktors paraksta sertifikātus un ir atbildīgs par to, ka visi lēmumi ir dokumentēti un pamatoti ar objektīviem pierādījumiem.
6. PRETENDENTU KRITĒRIJI
6.1 Vispārīgās prasības
Pretendents var pieteikties sertifikācijai, ja viņš ir sasniedzis vismaz 18 gadu vecumu un ir spējīgs praktiski izpildīt attiecīgā eksaminācijas uzdevuma prasības. To var apliecināt ar vienu no šādiem veidiem:
- Izglītības dokumentus par teorētisko un praktisko kursu beigšanu);
- CV ar 1 gada pieredzi profesijā;
- Iepriekšējais sertifikāts;
- SC Eksperta slēdziens par atbilstību kompetencei – pretendenta pieteikumā V06 Formā.
- darba devēja izziņa (apliecinājums), ka speciālists profesijā strādā vismaz vienu gadu.
6.2 Reglamentētā sfēra
Reglamentētajā sfērā metinātāju sertificēšana tiek veikta atbilstoši Ministru kabineta 2006. gada 18. jūlija noteikumiem Nr. 588 “Metālmateriālu metinātāju un defektoskopistu sertificēšanas kārtība reglamentētajā sfērā” un Ministru kabineta 2016. gada 7. jūnija noteikumiem Nr. 348 “Spiedieniekārtu un to kompleksu noteikumi”.
Pretendentam tiek noteikti šādi papildus kritēriji:
- iesniegts izglītības dokuments par teorētiskās un praktiskās sagatavošanas kursu pabeigšanu;
Ja šīs prasības nav izpildītas, SSC atsaka sertifikācijas procesa turpināšanu.
7. SERTIFIKĀCIJAS PROCESS
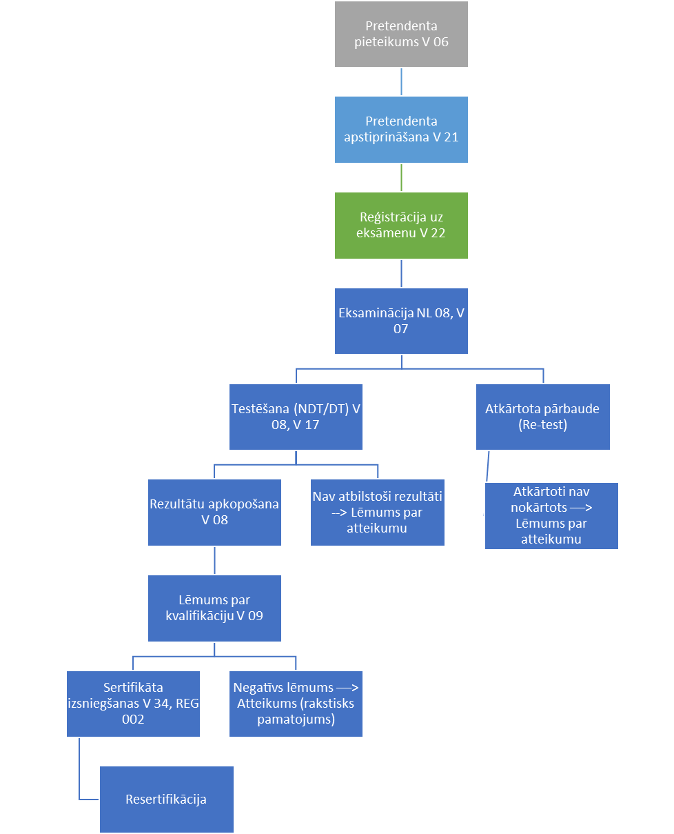
7.1. Sertifikācijas procesa plūsmas shēma
7.2. Pieteikšanās
Pretendents iesniedz SSC aizpildītu pieteikuma veidlapu, kurā norāda:
- vārdu, uzvārdu, personas kodu, darba vietu un kontaktinformāciju;
- nepieciešamo sertifikāciju (ISO 9606 daļa, EN ISO 14732 vai EN ISO 13585);
- sertifikācijas diapazonu (pamatmateriālu grupa, biezuma un diametra diapazons, metināšanas stāvoklis, savienojuma veids);
- vai sertifikācija attiecas uz reglamentēto sfēru (MK noteikumi Nr. 588 vai Nr. 348);
- vai nepieciešams teorētiskais eksāmens;
- vai nepieciešams papildu kaktu šuves (FW) tests;
- īpašas vajadzības (piemēram, tulks, kustību vai redzes traucējumi).
Pieteikuma forma ietver arī pretendenta apliecinājumu, ka viņš ir iepazinies ar SSC shēmas prasībām, piekrīt pakalpojumu apmaksas kārtībai, apņemas ievērot noteikumus un ir informēts par personas datu apstrādes mērķiem.
SSC nodrošina pamatotus pielāgojumus personām ar īpašām vajadzībām, nepazeminot novērtēšanas objektivitāti un prasību līmeni.
7.3. Pieteikuma izvērtēšana
Pēc pieteikuma saņemšanas SSC izvērtē tā pilnīgumu un iesniegtos dokumentus. Pārbaude ietver:
- pretendenta norādītās informācijas salīdzināšanu ar shēmas prasībām;
- sertifikācijas jomas (procesa, pamatmateriālu grupas, biezuma, diametra, stāvokļa) atbilstību attiecīgajam standartam;
- dokumentu atbilstību reglamentētās vai nereglamentētās sfēras prasībām;
- pretendenta apliecinājumu par piekrišanu SSC noteikumiem un apmaksas kārtībai.
SSC nodrošina, ka pretendents tiek informēts par pieteikuma izskatīšanas rezultātiem ne vēlāk kā 10 darba dienu laikā pēc pieteikuma reģistrēšanas.
Ja pieteikums ir pilnīgs un pretendents atbilst visiem kritērijiem, SSC nosaka eksaminācijas datumu un informē kandidātu rakstiski (e-pasts) vai mutiski (pa telefonu).
Ja pieteikumā konstatētas nepilnības, SSC direktors informē pretendentu par papildinājumiem, kas jāiesniedz. Ja pretendents neatbilst kritērijiem, SSC direktors sniedz rakstisku atteikumu ar atteikuma pamatojumu.
Pēc pieteikuma izvērtēšanas un pieņemta lēmuma par pielaišanu eksāmenam pretendents iegūst kandidāta statusu.
7.4. Eksaminācija
Kandidāta kompetence tiek vērtēta praktiskā pārbaudē, pārbaudot iegūto paraugu ar vizuālajām un NDT/DT metodēm saskaņā ar piemērojamo standartu pieņemšanas kritērijiem. Ja to paredz standarts, darba devēja vai uzraugošās institūcijas prasības, vai ja kandidāts to ir izvēlējies pieteikumā, papildus var tikt veikta teorētiskā pārbaude (job knowledge).
Eksaminācijas organizatoriskā kārtība, tehniskās prasības, testu metodes un pieņemšanas kritēriji ir noteikti dokumentā NL 08 “Eksaminācijas nolikums”.
7.5. Atkārtota pārbaude (re-test)
Ja kandidāts kādā no pārbaudēm iegūst neatbilstošu rezultātu, tiek piemērota atkārtotās pārbaudes kārtība. Atkārtotās pārbaudes vienmēr dokumentē atsevišķā protokolā, kas pievienojams kandidāta lietai un kalpo kā pamats gala lēmuma pieņemšanai par sertifikācijas piešķiršanu vai atteikumu.
7.6. Teorētiskā pārbaude.
Ja kandidāts nav sasniedzis noteikto sekmīgo rezultātu, viņš kārto atkārtotu teorētisko pārbaudi ar citiem jautājumiem, kas aptver tās pašas tēmas un prasmes. Atkārtotā teorētiskā pārbaude jāveic ne vēlāk kā trīs mēnešu laikā pēc sākotnējās pārbaudes.
7.7. Praktiskā pārbaude.
Ja praktiskās pārbaudes (piemēram, vizuālās, lieces, laušanas, stiepes vai nedestruktīvās pārbaudes) rezultāts ir neatbilstošs, tiek veikta atkārtota pārbaude ar jaunu testa paraugu. Šai pārbaudei jānotiek tādos pašos apstākļos kā sākotnējai, un tā jāveic ne vēlāk kā trīs mēnešu laikā pēc pirmās pārbaudes.
7.8. Rezultātu interpretācija.
Ja atkārtotā pārbaude ir sekmīga, kandidāts kvalifikācijas pārbaudi ir nokārtojis. Ja atkārtotā pārbaude atkal uzrāda neatbilstošu rezultātu, kandidāts kvalifikācijas pārbaudi nav nokārtojis un drīkst pieteikties uz jaunu pilnu eksāmenu tikai pēc papildu sagatavošanās.
Papildu sagatavošanās pirms atkārtota jauna eksāmena var notikt dažādos veidos, piemēram, pie darba devēja praktiskajās nodarbībās, instruktora vadītās mācībās, pie atbildīgā metināšanas koordinatora vai profesionālās izglītības iestādē. SSC neorganizē šīs apmācības, bet pieņem apliecinājumus par to veikšanu.
7.9. Sertifikācijas lēmums
Pēc eksaminācijas procesa pabeigšanas eksaminētājs apkopo visus protokolus un testu rezultātus un nodod tos SSC direktoram. Sertifikācijas lēmumu pieņem tikai SSC direktors kā neatkarīgs lēmumu pieņēmējs, kurš nav piedalījies kandidāta apmācībā vai eksaminācijā. Lēmums tiek balstīts vienīgi uz dokumentētajiem pierādījumiem, kas iegūti eksaminācijas laikā, un uz atbilstošo normatīvo aktu un standartu prasībām.
Sertifikācijas lēmums var būt pozitīvs – izsniegt metinātāja sertifikātu, vai negatīvs – atteikt sertifikāta izsniegšanu. Negatīva lēmuma gadījumā kandidātam tiek sniegts rakstisks pamatojums ar norādi uz neatbilstībām, kas konstatētas pārbaudes gaitā.
Galīgais lēmums tiek fiksēts SSC dokumentu vadības sistēmā, un sertifikācijas process tiek uzskatīts par pabeigtu ar lēmuma pieņemšanu.
7.10. Sertifikāta izsniegšana un reģistrācija
Pēc pozitīva lēmuma pieņemšanas SSC noformē un izsniedz metinātāja sertifikātu. Sertifikāts ir oficiāls dokuments, kas apliecina, ka kandidāts ir sekmīgi nokārtojis kvalifikācijas pārbaudi un atbilst attiecīgā standarta vai normatīvā akta prasībām. Sertifikātu izsniedz 10 darba dienu laikā no lēmuma pieņemšanas dienas.
Sertifikātā tiek norādīta informācija atbilstoši attiecīgo standartu pielikumos sniegtajiem paraugiem:
- Metinātājiem (ISO 9606 sērija) – kā noteikts ISO 9606-1 Annex A (un citu daļu pielikumos, ja piemērojams);
- Metināšanas operatoriem (ISO 14732) – kā noteikts Annex C;
- Lodētājiem (ISO 13585) – kā noteikts Annex B;
- Lodēšanas operatoriem (ISO 13585) – kā noteikts Annex C.
Sertifikātu paraksta SSC direktors kā lēmuma pieņēmējs, viņa prombūtnes laikā – PSC direktors.
Ja sertifikātā tiek atklātas kļūdas, SSC 3 dienu laikā tās jāizlabo un atkārtoti jāizsniedz sertifikāts.
Sertifikāts ir derīgs tikai noteiktajā darbības jomā un periodā, un to nedrīkst izmantot ārpus šīm robežām.
7.11. Sertifikāta derīguma termiņš
7.11.1. Sākotnējā kvalifikācija un derīguma apstiprināšana
Metinātāja kvalifikācijas derīguma termiņš sākas ar pārbaudes parauga sametināšanas datumu, ja ir veikti visi nepieciešamie testi un iegūtie rezultāti ir atbilstoši, neatkarīgi no tā, vai bija veikta atkārtotā pārbaude (re-test). Ja kandidāts nokārto atkārtoto pārbaudi, lēmums par sertifikāciju tiek pieņemts vēlāk, bet sertifikāta sākuma datums netiek mainīts.
Sertifikāta derīguma uzturēšanai ir nepieciešama regulāra apstiprināšana ik pēc 6 mēnešiem. Ja metinātājs ir nodarbināts pie ražotāja – apstiprinājumu veic par metināšanas darbiem atbildīgā persona (piemēram, metināšanas koordinators).
Ja metinātājs ir individuālais darba veicējs (pašnodarbinātais) – apstiprinājumu veic Sertifikācijas centrs (SSC) kā eksaminācijas institūcija, pamatojoties uz metinātāja iesniegtiem dokumentētiem pierādījumiem (piemēram, darba līgumi, paveikto darbu uzskaites lapas, WPS, NDT protokoli vai klienta pieņemšanas akti).
Apstiprināšanas fakts pagarina sertifikāta derīgumu uz nākamajiem 6 mēnešiem. Ja apstiprināšana netiek veikta, sertifikāts kļūst par spēkā neesošu.
7.11.2. Sertifikāta derīguma termiņi:
Tabula 1 Sertifikātu derīguma termiņi, apstiprinājuma intervāli, revalidācijas termiņi un metodes
| Standarts | Sākotnējais derīgums | Apstiprinājums ik pēc | Revalidācija / pagarinājums |
| EN ISO 9606-1 (Tēraudi) | 3 gadi vai 2 gadi (atkarībā no izvēlētās metodes) | 6 mēneši (darba devēja vai atbildīgās personas apliecinājums) | a) Retests ik pēc 3 gadiem → +3 gadi b) Ik pēc 2 gadiem 2 metinājumi ar RT/UT/DT → +2 gadi |
| EN ISO 9606-2 (Alumīnijs) | 2 gadi | 6 mēneši | Ik pēc 2 gadiem, ar RT/UT/DT pārbaudīti 2 metinājumi no pēdējiem 6 mēnešiem |
| EN ISO 9606-3, -4, -5 (Varš, Niķelis, Titāns) | 2 gadi | 6 mēneši | Ik pēc 2 gadiem, ar pierādījumiem (RT/UT/DT) un darba devēja apliecinājumu |
| EN ISO 13585 (Lodētāji un lodēšanas operatori) | 5 gadi | 6 mēneši | ik pēc 5 gadiem – pagarināms uz nākamajiem 5 gadiem, ja izpildīti kvalitātes un testu nosacījumi |
| EN ISO 14732 (Operatori, iekārtu iestatītāji) | 3 gadi vai 6 gadi | 6 mēneši | a) Retests ik pēc 6 gadiem → +6 gadi b) Ik pēc 3 gadiem 2 metinājumi ar RT/UT/DT → +3 gadi |
7.11.3. Metinātāja kvalifikācijas pārsertifikācija (revalidācija)
Sertifikāta resertifikācija tiek veikta atbilstoši piemērojamā standarta prasībām (ISO 9606 sērija, ISO 14732, ISO 13585). Katram standartam derīguma termiņš un pagarināšanas kārtība ir noteikta tā attiecīgajā punktā, un tie ir apkopoti tabulā Tabula 1.
Resertifikācijas procesā tiek pārbaudīts, vai persona turpina aktīvi darboties savā kvalifikācijas jomā, kā arī izvērtēti pierādījumi par veiktiem testiem (piemēram, divi metinājumi ar RT/UT/DT pēdējo sešu mēnešu laikā ISO 9606-1 b) gadījumā). Papildus tiek pieņemts darba devēja vai atbildīgās personas apliecinājums par nepārtrauktu darbību un SSC eksaminētāja vai verificētāja apstiprinājums.
Ja prasības nav izpildītas, sertifikāts kļūst neaktīvs un persona jāeksaminē atkārtoti pilnā apjomā. Resertifikācija tiek noformēta kā jauns sertifikāts ar jaunu derīguma termiņu, un tā maksimālais periods nedrīkst pārsniegt attiecīgā standarta noteikto (piemēram, ISO 9606-1 – četri vai seši gadi atkarībā no izvēlētā varianta).
7.11.4. Sertifikāta izmantošana
Pēc sertifikāta izsniegšanas sertificētā persona drīkst atsaukties uz iegūto sertifikātu tikai tādā tvērumā un derīguma termiņā, kāds norādīts sertifikātā. Sertifikāts apliecina konkrētas kompetences noteiktā procesā, materiālu grupā, biezuma un diametra diapazonā, metināšanas stāvoklī un savienojuma veidā, un to nedrīkst izmantot ārpus šīm robežām.
Sertificētā persona nedrīkst izmantot sertifikātu maldinošā vai reputāciju apdraudošā veidā. Jebkura neatbilstoša atsaukšanās uz sertifikāciju var būt pamats sertifikāta apturēšanai vai anulēšanai. Sertifikāta lietošanas vispārīgos nosacījumus nosaka SSC nolikums NL 07 “Sertifikāta lietošanas vispārīgie noteikumi visām jomām”, bet kopā ar sertifikātu tiek izsniegts V 34 “Sertifikāta lietošanas noteikumi metinātāji, metināšanas operatori, lodētāji”.
7.11.5. Sertifikāta uzturēšana, apturēšana un anulēšana
Sertifikāta derīguma termiņš, uzturēšanas kārtība un nosacījumi ir noteikti atbilstošajos standartos un normatīvajos aktos, kā arī SSC dokumentos. Sertificētajai personai ir pienākums ievērot sertifikāta lietošanas noteikumus, uzturēt profesionālo kompetenci un informēt SSC par visiem apstākļiem, kas var ietekmēt sertifikācijas prasību izpildi.
SSC var paplašināt vai samazināt sertifikācijas tvērumu, ja ir atbilstoši pierādījumi par kompetences izmaiņām vai ja tiek konstatētas robežas, kurās kompetence nepietiek.
SSC ir tiesības apturēt vai anulēt sertifikātu, ja tiek konstatēta neatbilstība normatīvo aktu, standartu vai SSC noteikumu prasībām. Apturēšanas un anulēšanas kārtību nosaka SSC nolikums NL 10 “Sertifikāta anulēšana”, savukārt sertifikāta uzraudzības pasākumi tiek veikti saskaņā ar NL 11 “Uzraudzība”.
Sertificētajām personām ir pienākums ievērot NL 24 “Sertificēto personu ētikas kodeksu”, un tā pārkāpums var būt pamats sertifikāta apturēšanai vai anulēšanai.
7.11.6. Reģistrs
SSC direktors ir atbildīgs par sertificēto personu reģistra uzturēšanu un aktualizēšanu, kurā tiek fiksētas visas izsniegtās, apturētās un anulētās sertifikācijas. Informācija no reģistra pēc pieprasījuma ir pieejama sertificētajai personai, darba devējam vai uzraugošajai institūcijai, ja to paredz normatīvie akti. SSC direktors nodrošina, ka pēc pieprasījuma tiek sniegti dati par derīgiem sertifikātiem un to sertifikācijas sfēru, izņemot gadījumus, kad normatīvie akti ierobežo šādas informācijas izpaušanu.
8. APELĀCIJAS UN SŪDZĪBAS
Apelācijas par sertifikācijas lēmumiem tiek izskatītas atbilstoši NL 02 “Apelāciju izskatīšanas kārtība”, bet sūdzību par SSC darbību vai sertificētām personām izskatīšanu reglamentē NL 12 “Sūdzību izskatīšanas kārtība”.
Nereglamentētajā sfērā kandidātam ir tiesības apstrīdēt lēmumu SSC apelāciju izskatīšanas kārtībā. Reglamentētajā sfērā atteikumu var apstrīdēt Ekonomikas ministrijā Administratīvā procesa likumā noteiktajā kārtībā.
9. DOKUMENTĒŠANA
Visi protokoli un testu rezultāti tiek uzglabāti SSC dokumentu vadības sistēmā vismaz desmit gadus pēc sertifikāta izsniegšanas, nodrošinot konfidencialitāti un informācijas aizsardzību atbilstoši SSC politikai.
Eksaminācijas procesā izmantoto materiālu un tehnoloģiju atbilstība tiek dokumentēta un nodrošināta ar šādiem protokoliem:
- WPS vai pWPS (metinātāju pārbaudes gadījumā), BPS vai pBPS (cietlodētāju pārbaudes gadījumā), vai WPS/iekārtas iestatījumi (metināšanas operatoru/iesta¬tītāju pārbaudes gadījumā), kuros norādīti būtiskie parametri – pamatmateriāla grupa, papildmateriāla grupa un klase, gāzes tips, biezums, diametrs, metināšanas vai lodēšanas pozīcija un savienojuma veids, kā arī automatizācijas režīms un iekārtas parametri;
- eksaminācijas protokols, kurā fiksēta kandidāta identifikācija, izmantotais WPS/pWPS/BPS/pBPS numurs. vai operatora iestatījumi un eksāmena rezultāti;
- vērtēšanas protokoli (VT un DT/NDT), kas apliecina eksaminācijas rezultātu atbilstību prasībām.
Šie dokumenti kopā nodrošina pilnu izsekojamību starp kandidātu, pārbaudes paraugu un rezultātiem, kā arī attiecīgo kompetences standartu prasībām.
10. KONFIDENCIALITĀTE UN DATU AIZSARDZĪBA
Sertifikācijas centrs nodrošina, ka visa informācija, kas iegūta sertifikācijas procesa laikā, tostarp par kandidātiem, uzņēmumiem un eksaminācijas rezultātiem, tiek uzskatīta par konfidenciālu un netiek izpausta trešajām pusēm bez attiecīgās personas rakstiskas piekrišanas. Izņēmums ir gadījumi, kad informācijas izpaušanu pieprasa normatīvie akti vai uzraugošās institūcijas.
Visi SSC darbinieki, eksperti, eksaminētāji un vērtētāji paraksta konfidencialitātes un neatkarības saistības, kas apliecina viņu pienākumu aizsargāt pieejamo informāciju un nepieļaut tās neatļautu izpaušanu vai izmantošanu ārpus sertifikācijas procesa.
Eksaminācijas materiāli, paraugi, protokoli un sertifikācijas lietas tiek glabātas drošā dokumentu vadības sistēmā. Pieeja šiem datiem ir ierobežota tikai pilnvarotām personām.
11. NEIETEKMĒJAMĪBA UN INTEREŠU KONFLIKTS
Sertifikācijas centrs īsteno visus pasākumus, lai nodrošinātu neietekmējamu un objektīvu sertifikācijas procesu, atbilstoši ISO/IEC 17024 prasībām.
Eksaminētāji, vērtētāji un lēmumu pieņēmēji darbojas neatkarīgi no kandidātu apmācības procesa un nav iesaistīti darbībās, kas varētu ietekmēt viņu objektivitāti. Sertifikācijas procesā iesaistītās personas nedrīkst pieņemt uzdevumus, ja pastāv jebkāda personiska, profesionāla vai finansiāla interese attiecībā uz konkrēto kandidātu vai viņa darba devēju.
Visi SSC darbinieki, eksperti un ārējie sadarbības partneri ir pienākums identificēt un ziņot par iespējamiem interešu konfliktiem. Atklājot potenciālu interešu konfliktu, SSC direktors pieņem lēmumu par attiecīgās personas izslēgšanu no sertifikācijas procesa.
Neietekmējamība tiek nodrošināta arī ar organizatoriskiem mehānismiem:
- lēmumu par sertifikācijas piešķiršanu pieņem tikai SSC direktors, kurš nav iesaistīts eksaminācijas procesā;
- SSC ir ieviesta Shēmu komiteja, kas pārrauga neietekmējamības nodrošināšanu un izvērtē iespējamos riskus;
- tiek veikta regulāra risku analīze par iespējamiem interešu konfliktiem un tiek īstenoti preventīvie pasākumi to novēršanai.
12. ISO/IEC 17024 PRASĪBU ATBILSTĪBAS TABULA
SIA „Sertifikācijas Centrs” Speciālistu Sertificēšanas Centra atbilstība standarta ISO/IEC 17024:2012 8. un 9. nodaļas prasībām (metinātāju, metināšanas operatoru un lodētāju sertifikācija):
Tabula 2 SSC atbilstība 17024 prasībām metinātāju sfērā
| ISO/IEC 17024:2012 punkts | Atsauce uz SSC dokumentiem |
| 8.1 Sertifikācijas shēma | NL 05 personāla sertifikācijas shēma (metinātāji, metināšanas operatori, lodētāji, lodēšanas operatori) |
| 8.2 Kompetences prasību noteikšana | NL 05 |
| 8.3 Novērtēšanas metodes | NL 08 Eksaminācijas procedūra (metinātāji, metināšanas operatori, lodētāji, lodēšanas operatori; V 07 Eksāmena protokols; |
| 8.4 Sertifikācijas prasību dokumentēšana | NL 05; V 06 Pieteikums metinātāja kvalifikācijas iegūšanai |
| 9.1 Pieteikuma process | V 06 Pieteikums metinātāja kvalifikācijas iegūšanai; V 21 Rīkojums par pretendenta apstiprināšanu; |
| 9.2 Novērtēšanas process | NL 08 V 07 Eksāmena protokols; V 17 Pieteikums laboratorijai; |
| 9.3 Eksaminācijas process | NL 08 Eksaminācijas procedūra; V 22 Reģistrācijas protokols V 07; V 08; V 23 |
| 9.4 Lēmums par sertifikāciju | V 09 Lēmums par kvalifikācijas piešķiršanu; NL 05 |
| 9.5 Sertifikācijas atlikšana, apturēšana, anulēšana vai sašaurināšana | NL 05; NL 10 Sertifikātu anulēšana; NL 11 Uzraudzība |
| 9.6 Atkārtotas sertifikācijas process | NL 05; NL 08 |
| 9.7 Sertifikātu, logotipu un marķējumu lietošana | NL 07 Sertifikāta lietošanas vispārīgie noteikumi; V 34 Sertifikāta lietošanas noteikumi metinātājiem, operatoriem, lodētājiem |
| 9.8 Apelācijas | NL 02 Apelāciju izskatīšanas kārtība |
| 9.9 Sūdzības | NL 12 Sūdzību izskatīšanas kārtība; V 10 Sūdzības iesnieguma forma |

7.2. Pieteikšanās
Pretendents iesniedz SSC aizpildītu pieteikuma veidlapu, kurā norāda:
vārdu, uzvārdu, personas kodu, darba vietu un kontaktinformāciju;
nepieciešamo sertifikāciju (ISO 9606 daļa, EN ISO 14732 vai EN ISO 13585);
sertifikācijas diapazonu (pamatmateriālu grupa, biezuma un diametra diapazons, metināšanas stāvoklis, savienojuma veids);
vai sertifikācija attiecas uz reglamentēto sfēru (MK noteikumi Nr. 588 vai Nr. 348);
vai nepieciešams teorētiskais eksāmens;
vai nepieciešams papildu kaktu šuves (FW) tests;
īpašas vajadzības (piemēram, tulks, kustību vai redzes traucējumi).
Pieteikuma forma ietver arī pretendenta apliecinājumu, ka viņš ir iepazinies ar SSC shēmas prasībām, piekrīt pakalpojumu apmaksas kārtībai, apņemas ievērot noteikumus un ir informēts par personas datu apstrādes mērķiem.
SSC nodrošina pamatotus pielāgojumus personām ar īpašām vajadzībām, nepazeminot novērtēšanas objektivitāti un prasību līmeni.
7.3. Pieteikuma izvērtēšana
Pēc pieteikuma saņemšanas SSC izvērtē tā pilnīgumu un iesniegtos dokumentus. Pārbaude ietver:
• pretendenta norādītās informācijas salīdzināšanu ar shēmas prasībām;
• sertifikācijas jomas (procesa, pamatmateriālu grupas, biezuma, diametra, stāvokļa) atbilstību attiecīgajam standartam;
• dokumentu atbilstību reglamentētās vai nereglamentētās sfēras prasībām;
• pretendenta apliecinājumu par piekrišanu SSC noteikumiem un apmaksas kārtībai.
SSC nodrošina, ka pretendents tiek informēts par pieteikuma izskatīšanas rezultātiem ne vēlāk kā 10 darba dienu laikā pēc pieteikuma reģistrēšanas.
Ja pieteikums ir pilnīgs un pretendents atbilst visiem kritērijiem, SSC nosaka eksaminācijas datumu un informē kandidātu rakstiski (e-pasts) vai mutiski (pa telefonu).
Ja pieteikumā konstatētas nepilnības, SSC direktors informē pretendentu par papildinājumiem, kas jāiesniedz. Ja pretendents neatbilst kritērijiem, SSC direktors sniedz rakstisku atteikumu ar atteikuma pamatojumu.
Pēc pieteikuma izvērtēšanas un pieņemta lēmuma par pielaišanu eksāmenam pretendents iegūst kandidāta statusu.
7.4. Eksaminācija
Kandidāta kompetence tiek vērtēta praktiskā pārbaudē, pārbaudot iegūto paraugu ar vizuālajām un NDT/DT metodēm saskaņā ar piemērojamo standartu pieņemšanas kritērijiem. Ja to paredz standarts, darba devēja vai uzraugošās institūcijas prasības, vai ja kandidāts to ir izvēlējies pieteikumā, papildus var tikt veikta teorētiskā pārbaude (job knowledge).
Eksaminācijas organizatoriskā kārtība, tehniskās prasības, testu metodes un pieņemšanas kritēriji ir noteikti dokumentā NL 08 “Eksaminācijas nolikums”.
7.5. Atkārtota pārbaude (re-test)
Ja kandidāts kādā no pārbaudēm iegūst neatbilstošu rezultātu, tiek piemērota atkārtotās pārbaudes kārtība. Atkārtotās pārbaudes vienmēr dokumentē atsevišķā protokolā, kas pievienojams kandidāta lietai un kalpo kā pamats gala lēmuma pieņemšanai par sertifikācijas piešķiršanu vai atteikumu.
7.6. Teorētiskā pārbaude.
Ja kandidāts nav sasniedzis noteikto sekmīgo rezultātu, viņš kārto atkārtotu teorētisko pārbaudi ar citiem jautājumiem, kas aptver tās pašas tēmas un prasmes. Atkārtotā teorētiskā pārbaude jāveic ne vēlāk kā trīs mēnešu laikā pēc sākotnējās pārbaudes.
7.7. Praktiskā pārbaude.
Ja praktiskās pārbaudes (piemēram, vizuālās, lieces, laušanas, stiepes vai nedestruktīvās pārbaudes) rezultāts ir neatbilstošs, tiek veikta atkārtota pārbaude ar jaunu testa paraugu. Šai pārbaudei jānotiek tādos pašos apstākļos kā sākotnējai, un tā jāveic ne vēlāk kā trīs mēnešu laikā pēc pirmās pārbaudes.
7.8. Rezultātu interpretācija.
Ja atkārtotā pārbaude ir sekmīga, kandidāts kvalifikācijas pārbaudi ir nokārtojis. Ja atkārtotā pārbaude atkal uzrāda neatbilstošu rezultātu, kandidāts kvalifikācijas pārbaudi nav nokārtojis un drīkst pieteikties uz jaunu pilnu eksāmenu tikai pēc papildu sagatavošanās.
Papildu sagatavošanās pirms atkārtota jauna eksāmena var notikt dažādos veidos, piemēram, pie darba devēja praktiskajās nodarbībās, instruktora vadītās mācībās, pie atbildīgā metināšanas koordinatora vai profesionālās izglītības iestādē. SSC neorganizē šīs apmācības, bet pieņem apliecinājumus par to veikšanu.
7.9. Sertifikācijas lēmums
Pēc eksaminācijas procesa pabeigšanas eksaminētājs apkopo visus protokolus un testu rezultātus un nodod tos SSC direktoram. Sertifikācijas lēmumu pieņem tikai SSC direktors kā neatkarīgs lēmumu pieņēmējs, kurš nav piedalījies kandidāta apmācībā vai eksaminācijā. Lēmums tiek balstīts vienīgi uz dokumentētajiem pierādījumiem, kas iegūti eksaminācijas laikā, un uz atbilstošo normatīvo aktu un standartu prasībām.
Sertifikācijas lēmums var būt pozitīvs – izsniegt metinātāja sertifikātu, vai negatīvs – atteikt sertifikāta izsniegšanu. Negatīva lēmuma gadījumā kandidātam tiek sniegts rakstisks pamatojums ar norādi uz neatbilstībām, kas konstatētas pārbaudes gaitā.
Galīgais lēmums tiek fiksēts SSC dokumentu vadības sistēmā, un sertifikācijas process tiek uzskatīts par pabeigtu ar lēmuma pieņemšanu.
7.10. Sertifikāta izsniegšana un reģistrācija
Pēc pozitīva lēmuma pieņemšanas SSC noformē un izsniedz metinātāja sertifikātu. Sertifikāts ir oficiāls dokuments, kas apliecina, ka kandidāts ir sekmīgi nokārtojis kvalifikācijas pārbaudi un atbilst attiecīgā standarta vai normatīvā akta prasībām. Sertifikātu izsniedz 10 darba dienu laikā no lēmuma pieņemšanas dienas.
Sertifikātā tiek norādīta informācija atbilstoši attiecīgo standartu pielikumos sniegtajiem paraugiem:
• Metinātājiem (ISO 9606 sērija) – kā noteikts ISO 9606-1 Annex A (un citu daļu pielikumos, ja piemērojams);
• Metināšanas operatoriem (ISO 14732) – kā noteikts Annex C;
• Lodētājiem (ISO 13585) – kā noteikts Annex B;
• Lodēšanas operatoriem (ISO 13585) – kā noteikts Annex C.
Sertifikātu paraksta SSC direktors kā lēmuma pieņēmējs, viņa prombūtnes laikā – PSC direktors.
Ja sertifikātā tiek atklātas kļūdas, SSC 3 dienu laikā tās jāizlabo un atkārtoti jāizsniedz sertifikāts.
Sertifikāts ir derīgs tikai noteiktajā darbības jomā un periodā, un to nedrīkst izmantot ārpus šīm robežām.
7.11. Sertifikāta derīguma termiņš
7.11.1. Sākotnējā kvalifikācija un derīguma apstiprināšana
Metinātāja kvalifikācijas derīguma termiņš sākas ar pārbaudes parauga sametināšanas datumu, ja ir veikti visi nepieciešamie testi un iegūtie rezultāti ir atbilstoši, neatkarīgi no tā, vai bija veikta atkārtotā pārbaude (re-test). Ja kandidāts nokārto atkārtoto pārbaudi, lēmums par sertifikāciju tiek pieņemts vēlāk, bet sertifikāta sākuma datums netiek mainīts.
Sertifikāta derīguma uzturēšanai ir nepieciešama regulāra apstiprināšana ik pēc 6 mēnešiem. Ja metinātājs ir nodarbināts pie ražotāja – apstiprinājumu veic par metināšanas darbiem atbildīgā persona (piemēram, metināšanas koordinators).
Ja metinātājs ir individuālais darba veicējs (pašnodarbinātais) – apstiprinājumu veic Sertifikācijas centrs (SSC) kā eksaminācijas institūcija, pamatojoties uz metinātāja iesniegtiem dokumentētiem pierādījumiem (piemēram, darba līgumi, paveikto darbu uzskaites lapas, WPS, NDT protokoli vai klienta pieņemšanas akti).
Apstiprināšanas fakts pagarina sertifikāta derīgumu uz nākamajiem 6 mēnešiem. Ja apstiprināšana netiek veikta, sertifikāts kļūst par spēkā neesošu.
7.11.2. Sertifikāta derīguma termiņi:
Tabula 1 Sertifikātu derīguma termiņi, apstiprinājuma intervāli, revalidācijas termiņi un metodes
Standarts Sākotnējais derīgums Apstiprinājums ik pēc Revalidācija / pagarinājums
EN ISO 9606-1 (Tēraudi) 3 gadi vai 2 gadi (atkarībā no izvēlētās metodes) 6 mēneši (darba devēja vai atbildīgās personas apliecinājums) a) Retests ik pēc 3 gadiem → +3 gadi
b) Ik pēc 2 gadiem 2 metinājumi ar RT/UT/DT → +2 gadi
EN ISO 9606-2 (Alumīnijs) 2 gadi 6 mēneši Ik pēc 2 gadiem, ar RT/UT/DT pārbaudīti 2 metinājumi no pēdējiem 6 mēnešiem
EN ISO 9606-3, -4, -5 (Varš, Niķelis, Titāns) 2 gadi 6 mēneši Ik pēc 2 gadiem, ar pierādījumiem (RT/UT/DT) un darba devēja apliecinājumu
EN ISO 13585 (Lodētāji un lodēšanas operatori) 5 gadi 6 mēneši ik pēc 5 gadiem – pagarināms uz nākamajiem 5 gadiem, ja izpildīti kvalitātes un testu nosacījumi
EN ISO 14732 (Operatori, iekārtu iestatītāji) 3 gadi vai 6 gadi 6 mēneši a) Retests ik pēc 6 gadiem → +6 gadi
b) Ik pēc 3 gadiem 2 metinājumi ar RT/UT/DT → +3 gadi
7.11.3. Metinātāja kvalifikācijas pārsertifikācija (revalidācija)
Sertifikāta resertifikācija tiek veikta atbilstoši piemērojamā standarta prasībām (ISO 9606 sērija, ISO 14732, ISO 13585). Katram standartam derīguma termiņš un pagarināšanas kārtība ir noteikta tā attiecīgajā punktā, un tie ir apkopoti tabulā Tabula 2.
Resertifikācijas procesā tiek pārbaudīts, vai persona turpina aktīvi darboties savā kvalifikācijas jomā, kā arī izvērtēti pierādījumi par veiktiem testiem (piemēram, divi metinājumi ar RT/UT/DT pēdējo sešu mēnešu laikā ISO 9606-1 b) gadījumā). Papildus tiek pieņemts darba devēja vai atbildīgās personas apliecinājums par nepārtrauktu darbību un SSC eksaminētāja vai verificētāja apstiprinājums.
Ja prasības nav izpildītas, sertifikāts kļūst neaktīvs un persona jāeksaminē atkārtoti pilnā apjomā. Resertifikācija tiek noformēta kā jauns sertifikāts ar jaunu derīguma termiņu, un tā maksimālais periods nedrīkst pārsniegt attiecīgā standarta noteikto (piemēram, ISO 9606-1 – četri vai seši gadi atkarībā no izvēlētā varianta).
7.11.4. Sertifikāta izmantošana
Pēc sertifikāta izsniegšanas sertificētā persona drīkst atsaukties uz iegūto sertifikātu tikai tādā tvērumā un derīguma termiņā, kāds norādīts sertifikātā. Sertifikāts apliecina konkrētas kompetences noteiktā procesā, materiālu grupā, biezuma un diametra diapazonā, metināšanas stāvoklī un savienojuma veidā, un to nedrīkst izmantot ārpus šīm robežām.
Sertificētā persona nedrīkst izmantot sertifikātu maldinošā vai reputāciju apdraudošā veidā. Jebkura neatbilstoša atsaukšanās uz sertifikāciju var būt pamats sertifikāta apturēšanai vai anulēšanai. Sertifikāta lietošanas vispārīgos nosacījumus nosaka SSC nolikums NL 07 “Sertifikāta lietošanas vispārīgie noteikumi visām jomām”, bet kopā ar sertifikātu tiek izsniegts V 34 “Sertifikāta lietošanas noteikumi metinātāji, metināšanas operatori, lodētāji”.
7.11.5. Sertifikāta uzturēšana, apturēšana un anulēšana
Sertifikāta derīguma termiņš, uzturēšanas kārtība un nosacījumi ir noteikti atbilstošajos standartos un normatīvajos aktos, kā arī SSC dokumentos. Sertificētajai personai ir pienākums ievērot sertifikāta lietošanas noteikumus, uzturēt profesionālo kompetenci un informēt SSC par visiem apstākļiem, kas var ietekmēt sertifikācijas prasību izpildi.
SSC var paplašināt vai samazināt sertifikācijas tvērumu, ja ir atbilstoši pierādījumi par kompetences izmaiņām vai ja tiek konstatētas robežas, kurās kompetence nepietiek.
SSC ir tiesības apturēt vai anulēt sertifikātu, ja tiek konstatēta neatbilstība normatīvo aktu, standartu vai SSC noteikumu prasībām. Apturēšanas un anulēšanas kārtību nosaka SSC nolikums NL 10 “Sertifikāta anulēšana”, savukārt sertifikāta uzraudzības pasākumi tiek veikti saskaņā ar NL 11 “Uzraudzība”.
Sertificētajām personām ir pienākums ievērot NL 24 “Sertificēto personu ētikas kodeksu”, un tā pārkāpums var būt pamats sertifikāta apturēšanai vai anulēšanai.
7.11.6. Reģistrs
SSC direktors ir atbildīgs par sertificēto personu reģistra uzturēšanu un aktualizēšanu, kurā tiek fiksētas visas izsniegtās, apturētās un anulētās sertifikācijas. Informācija no reģistra pēc pieprasījuma ir pieejama sertificētajai personai, darba devējam vai uzraugošajai institūcijai, ja to paredz normatīvie akti. SSC direktors nodrošina, ka pēc pieprasījuma tiek sniegti dati par derīgiem sertifikātiem un to sertifikācijas sfēru, izņemot gadījumus, kad normatīvie akti ierobežo šādas informācijas izpaušanu.
8. APELĀCIJAS UN SŪDZĪBAS
Apelācijas par sertifikācijas lēmumiem tiek izskatītas atbilstoši NL 02 “Apelāciju izskatīšanas kārtība”, bet sūdzību par SSC darbību vai sertificētām personām izskatīšanu reglamentē NL 12 “Sūdzību izskatīšanas kārtība”.
Nereglamentētajā sfērā kandidātam ir tiesības apstrīdēt lēmumu SSC apelāciju izskatīšanas kārtībā. Reglamentētajā sfērā atteikumu var apstrīdēt Ekonomikas ministrijā Administratīvā procesa likumā noteiktajā kārtībā.
9. DOKUMENTĒŠANA
Visi protokoli un testu rezultāti tiek uzglabāti SSC dokumentu vadības sistēmā vismaz desmit gadus pēc sertifikāta izsniegšanas, nodrošinot konfidencialitāti un informācijas aizsardzību atbilstoši SSC politikai.
Eksaminācijas procesā izmantoto materiālu un tehnoloģiju atbilstība tiek dokumentēta un nodrošināta ar šādiem protokoliem:
• WPS vai pWPS (metinātāju pārbaudes gadījumā), BPS vai pBPS (cietlodētāju pārbaudes gadījumā), vai WPS/iekārtas iestatījumi (metināšanas operatoru/iesta¬tītāju pārbaudes gadījumā), kuros norādīti būtiskie parametri – pamatmateriāla grupa, papildmateriāla grupa un klase, gāzes tips, biezums, diametrs, metināšanas vai lodēšanas pozīcija un savienojuma veids, kā arī automatizācijas režīms un iekārtas parametri;
• eksaminācijas protokols, kurā fiksēta kandidāta identifikācija, izmantotais WPS/pWPS/BPS/pBPS numurs. vai operatora iestatījumi un eksāmena rezultāti;
• vērtēšanas protokoli (VT un DT/NDT), kas apliecina eksaminācijas rezultātu atbilstību prasībām.
Šie dokumenti kopā nodrošina pilnu izsekojamību starp kandidātu, pārbaudes paraugu un rezultātiem, kā arī attiecīgo kompetences standartu prasībām.
10. KONFIDENCIALITĀTE UN DATU AIZSARDZĪBA
Sertifikācijas centrs nodrošina, ka visa informācija, kas iegūta sertifikācijas procesa laikā, tostarp par kandidātiem, uzņēmumiem un eksaminācijas rezultātiem, tiek uzskatīta par konfidenciālu un netiek izpausta trešajām pusēm bez attiecīgās personas rakstiskas piekrišanas. Izņēmums ir gadījumi, kad informācijas izpaušanu pieprasa normatīvie akti vai uzraugošās institūcijas.
Visi SSC darbinieki, eksperti, eksaminētāji un vērtētāji paraksta konfidencialitātes un neatkarības saistības, kas apliecina viņu pienākumu aizsargāt pieejamo informāciju un nepieļaut tās neatļautu izpaušanu vai izmantošanu ārpus sertifikācijas procesa.
Eksaminācijas materiāli, paraugi, protokoli un sertifikācijas lietas tiek glabātas drošā dokumentu vadības sistēmā. Pieeja šiem datiem ir ierobežota tikai pilnvarotām personām.
11. NEIETEKMĒJAMĪBA UN INTEREŠU KONFLIKTS
Sertifikācijas centrs īsteno visus pasākumus, lai nodrošinātu neietekmējamu un objektīvu sertifikācijas procesu, atbilstoši ISO/IEC 17024 prasībām.
Eksaminētāji, vērtētāji un lēmumu pieņēmēji darbojas neatkarīgi no kandidātu apmācības procesa un nav iesaistīti darbībās, kas varētu ietekmēt viņu objektivitāti. Sertifikācijas procesā iesaistītās personas nedrīkst pieņemt uzdevumus, ja pastāv jebkāda personiska, profesionāla vai finansiāla interese attiecībā uz konkrēto kandidātu vai viņa darba devēju.
Visi SSC darbinieki, eksperti un ārējie sadarbības partneri ir pienākums identificēt un ziņot par iespējamiem interešu konfliktiem. Atklājot potenciālu interešu konfliktu, SSC direktors pieņem lēmumu par attiecīgās personas izslēgšanu no sertifikācijas procesa.
Neietekmējamība tiek nodrošināta arī ar organizatoriskiem mehānismiem:
lēmumu par sertifikācijas piešķiršanu pieņem tikai SSC direktors, kurš nav iesaistīts eksaminācijas procesā;
SSC ir ieviesta Shēmu komiteja, kas pārrauga neietekmējamības nodrošināšanu un izvērtē iespējamos riskus;
tiek veikta regulāra risku analīze par iespējamiem interešu konfliktiem un tiek īstenoti preventīvie pasākumi to novēršanai.
12. ISO/IEC 17024 PRASĪBU ATBILSTĪBAS TABULA
SIA „Sertifikācijas Centrs” Speciālistu Sertificēšanas Centra atbilstība standarta ISO/IEC 17024:2012 8. un 9. nodaļas prasībām (metinātāju, metināšanas operatoru un lodētāju sertifikācija):
Tabula 2 SSC atbilstība 17024 prasībām metinātāju sfērā
ISO/IEC 17024:2012 punkts Atsauce uz SSC dokumentiem
8.1 Sertifikācijas shēma NL 05 personāla sertifikācijas shēma (metinātāji, metināšanas operatori, lodētāji, lodēšanas operatori)
8.2 Kompetences prasību noteikšana NL 05
8.3 Novērtēšanas metodes NL 08 Eksaminācijas procedūra (metinātāji, metināšanas operatori, lodētāji, lodēšanas operatori;
V 07 Eksāmena protokols;
8.4 Sertifikācijas prasību dokumentēšana NL 05;
V 06 Pieteikums metinātāja kvalifikācijas iegūšanai
9.1 Pieteikuma process V 06 Pieteikums metinātāja kvalifikācijas iegūšanai;
V 21 Rīkojums par pretendenta apstiprināšanu;
9.2 Novērtēšanas process NL 08
V 07 Eksāmena protokols;
V 17 Pieteikums laboratorijai;
9.3 Eksaminācijas process NL 08 Eksaminācijas procedūra;
V 22 Reģistrācijas protokols
V 07; V 08; V 23
9.4 Lēmums par sertifikāciju V 09 Lēmums par kvalifikācijas piešķiršanu;
NL 05
9.5 Sertifikācijas atlikšana, apturēšana, anulēšana vai sašaurināšana NL 05;
NL 10 Sertifikātu anulēšana;
NL 11 Uzraudzība
9.6 Atkārtotas sertifikācijas process NL 05; NL 08
9.7 Sertifikātu, logotipu un marķējumu lietošana NL 07 Sertifikāta lietošanas vispārīgie noteikumi;
V 34 Sertifikāta lietošanas noteikumi metinātājiem, operatoriem, lodētājiem
9.8 Apelācijas NL 02 Apelāciju izskatīšanas kārtība
9.9 Sūdzības NL 12 Sūdzību izskatīšanas kārtība;
V 10 Sūdzības iesnieguma forma
________________________________________
Spēkā no: 08.09.2025.
